| フラット表示 | 前のトピック | 次のトピック |
| 投稿者 | スレッド |
|---|---|
| webadm | 投稿日時: 2011-8-30 16:35 |
Webmaster ![]() ![]() 登録日: 2004-11-7 居住地: 投稿: 3115 |
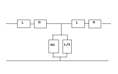
対称T形帯域フィルタ 次は対称T形帯域フィルタの通過域を求める問題
ただしL=0.5[H],C=0.2[μF]とする 最初に解法のアプローチがいくつあるか考えることにしよう。 通過域はfl,fhの2つのクリチカル周波数を境界点としてfl≦f≦fhなる範囲である。 ひとつのアプローチはfl,fhがそれぞれ影像インピーダンスが実数と純虚数をとる領域の境界点であるのでそれを求める方法。これは著者が既に使用して答えを得ている。 もうひとつないだろうか? 以前の問題でたまたま対称T形帯域フィルタの解析の時に副産物として発見した境界周波数の以下の関係を利用する方法があった( ´∀`) これを使えば楽勝じゃないか( ´∀`) 境界角周波数ω0,ω1,ω2をそれぞれ境界周波数f0,fl,fhで書き直すと 上の式からfl,fhが解けることになる。 ということになる。 これに題意の素子定数を当てはめると ということになる。1uFは10^-6 Fであることに注意。 なんだ簡単じゃないか( ´∀`) |
| フラット表示 | 前のトピック | 次のトピック |
| 題名 | 投稿者 | 日時 |
|---|---|---|
| |
webadm | 2011-7-18 22:55 |
| |
webadm | 2011-7-18 23:12 |
| |
webadm | 2011-7-18 23:53 |
| |
webadm | 2011-7-19 4:48 |
| |
webadm | 2011-7-20 9:12 |
| |
webadm | 2011-7-25 5:11 |
| |
webadm | 2011-7-28 4:35 |
| |
webadm | 2011-7-28 8:42 |
| |
webadm | 2011-7-28 20:30 |
| |
webadm | 2011-7-29 8:25 |
| |
webadm | 2011-7-29 8:37 |
| |
webadm | 2011-7-31 0:28 |
| |
webadm | 2011-8-6 9:22 |
| |
webadm | 2011-8-29 2:14 |
| » |
webadm | 2011-8-30 16:35 |
| |
webadm | 2011-8-31 17:17 |
| |
webadm | 2011-9-4 22:16 |
| |
webadm | 2011-9-10 19:28 |
| |
webadm | 2011-9-12 4:11 |
| |
webadm | 2011-9-17 9:39 |
| |
webadm | 2011-9-17 19:18 |
| |
webadm | 2011-9-18 0:41 |
| |
webadm | 2011-9-18 5:37 |
| |
webadm | 2011-9-18 18:57 |
| |
webadm | 2011-9-18 21:23 |
| |
webadm | 2011-9-18 22:01 |
| |
webadm | 2011-9-20 1:09 |
| |
webadm | 2011-9-20 5:11 |
| |
webadm | 2011-9-20 6:06 |
| |
webadm | 2011-9-20 6:18 |
| 投稿するにはまず登録を | |



